奶粉市场频现香兰素问题:澳优乳业受重罚
大众报业·齐鲁壹点 10-27
1. 奶粉品牌香兰素风波
1.1 ► 澳优乳业事件背景
2022年4月,国家市场监管总局公布,澳优乳业(中国)有限公司代理的澳大利亚“淳璀婴儿配方奶粉 0—6月龄 1段”因香兰素超标被查处,罚款高达962.13万元。此前,雅培等知名进口奶粉品牌也曾陷入香兰素风波。



澳优乳业是一家成立于2003年9月的公司,总部位于湖南长沙,并于2009年在香港联交所上市,成为首家在港上市的婴幼儿配方奶粉企业。不仅如此,它还是一家在全球范围内从事高端乳品及营养食品研发、生产和销售的营养健康服务企业。目前,澳优在全球拥有10座工厂,产品行销至60余个国家和地区,市场占有率在中国婴幼儿配方奶粉中稳居前五。
然而,近日澳优乳业却因奶粉中的香兰素问题被罚款962万元。对此,澳优方面在官网发表声明,对此次事件深表歉意,并解释称,此次香兰素不合格并非主动添加,而是在生产线更换品种时,对生产管道及容器的清洁不彻底所致。

1.2 ► 香兰素物质介绍及其影响
那么,香兰素究竟是何物质?为何会出现在婴幼儿配方奶粉中?香兰素是一种可食用香精,主要从芸香科植物香荚兰豆中提取,具有浓郁的奶香,广泛应用于乳制品、烘焙食品、饮料等食品中。
根据《食品安全国家标准食品添加剂使用标准》(GB 2760-2014)的规定,“凡使用范围涵盖0至6个月婴幼儿配方食品不得添加任何食用香料”,即1段婴儿配方奶粉中严禁添加任何食品用香料。因此,澳优奶粉中的香兰素超标问题显然违反了这一规定。
“香兰素、乙基香兰素等食品用香料,在适量摄入的情况下并不会对成年人造成危害。然而,对于6个月以内的婴幼儿来说,这些香料的摄入可能会干扰他们的食欲。长期过量摄入,还可能引发偏食、厌食、挑食等不良饮食习惯。”

1.3 ► 婴幼儿奶粉问题频发
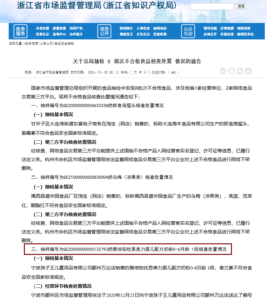
除了澳优乳业,多个知名品牌也因香兰素问题受到处罚。例如,喜宝倍喜婴儿配方奶粉、荷莱蕊婴儿配方奶粉以及雅培铂优恩美力婴儿配方奶粉等,均因香兰素超标而被相关部门查处并罚款。
对于0-6个月月龄婴幼儿所适用的1段婴儿配方奶粉频繁出现香兰素问题,市场监管总局的食品安全专家在媒体采访中指出,这可能是由于企业在转换不同月龄婴幼儿食品生产线时,未能彻底清场所致。同时,也不排除一些不法商贩为谋取私利,违法添加香兰素等物质,企图以次充好、以假乱真。
(综合自中国质量新闻网、澎拜新闻、国家市场监督管理局等)
责任编辑:徐田田
热门评论 我要评论 微信扫码
移动端评论
暂无评论